

Renesas HI5735KCB
Manufacturer No:
HI5735KCB
Manufacturer:
Package:
SOIC
Description:
DAC 7.5mm mm
Quantity:
Delivery:




Payment:







In Stock :Available
Price not displayed? Please send an RFQ, and we will respond immediately.
HI5735KCB information
Renesas HI5735KCB technical specifications, attributes, parameters and parts with similar specifications to Renesas HI5735KCB.
- Type
- Parameter
- Mount
- Surface Mount
- Package / Case
- SOIC
- Number of Pins
- 28
- Published
- 1997
- JESD-609 Code
- e0
- Part Status
- Discontinued
- Moisture Sensitivity Level (MSL)
- 1 (Unlimited)
- Number of Terminations
- 28
- Terminal Finish
- Tin/Lead (Sn/Pb)
- Max Operating Temperature
- 70°C
- Min Operating Temperature
- 0°C
- Subcategory
- Other Converters
- Technology
- BICMOS
- Terminal Form
- GULL WING
- Peak Reflow Temperature (Cel)
- 240
- Number of Functions
- 1
- Supply Voltage
- 5V
- Time@Peak Reflow Temperature-Max (s)
- NOT SPECIFIED
- Pin Count
- 28
- Qualification Status
- Not Qualified
- Power Supplies
- 5-5.2V
- Temperature Grade
- COMMERCIAL
- Interface
- Parallel
- Number of Bits
- 12
- Supply Type
- Analog, Digital, Dual
- Sampling Rate
- 80 Msps
- Settling Time
- 20 ns
- Linearity Error-Max (EL)
- 0.0366%
- Input Bit Code
- BINARY
- Number of Converters
- 1
- Negative Supply Voltage-Nom
- -5.2V
- Height Seated (Max)
- 2.65mm
- Width
- 7.5mm
- RoHS Status
- RoHS Compliant
- Lead Free
- Contains Lead
Download datasheets and manufacturer documentation for Renesas HI5735KCB.
Datasheets:
HI5735KCB Overview
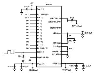
A SOIC package is provided with this component. An electrical supply voltage of 5V powers it. A Other Converters-series FPGA part. As a whole, it has 28 terminations. 28 pins are designed into the device. As long as this FPGA is mounted in Surface Mount, it should be able to function as it should in terms of its specifications, as well as its capabilities. Powered by a 5-5.2V power supply, it can be operated by almost anyone. As far as the maximum operating temperature of this module is concerned, it reaches 70°C. Operating temperatures should exceed 0°C. In addition to this, it has 28 pins.
HI5735KCB Features
SOIC package
28 pin count
28 pins
HI5735KCB Applications
There are a lot of Intersil (Renesas Electronics America)
HI5735KCB Digital to Analog Converters (DAC) applications.
- Data Distribution System
- Digital Potentiometer
- Software Radio
- Wireless infrastructure:
- WCDMA, CDMA2000, TD-SCDMA, WiMAX
- Wideband communications:
- LMDS/MMDS, point-to-point
- Instrumentation:
- RF signal generators, arbitrary waveform generators
- Mobile Communications
User Guide
Please verify all part numbers, quantities, and packaging preferences before placing your order. If substitutions are acceptable, please indicate this clearly. For time-sensitive projects, confirm estimated delivery dates and stock availability in advance. Once submitted, changes or cancellations may not be possible, especially for items marked as non-cancellable/non-returnable (NCNR). For international shipments, please ensure all import documentation is complete and accurate to avoid delays.
MEANS OF PAYMENTFor your convenience, we accept multiple payment methods in USD, including PayPal, Credit Card, and Wire Transfer. Net terms may be available for qualified customers upon approval.
RFQ (REQUEST FOR QUOTATIONS)Please ensure the part numbers and quantities are accurate and complete when submitting your RFQ.
Provide target prices and acceptable alternatives, if any, to speed up the quotation process.
Quotations are subject to stock availability and may vary with market conditions. Prices and lead times are not guaranteed until a purchase order is confirmed. Ensure your contact details are correct to avoid delays in response.

Step1:Prepare product

Step2:Desiccant Protection

Step3:Vacuum Packaging

Step4:Individual Package

Step5:Anti-collision Filling

Step6:Packaging Box
1. Shipping starts at $40, but some countries will exceed $40. For example (South Africa, Brazil, India, Pakistan, Israel, etc.).
2. Some specific products need to reach the minimum order quantity.
3. It may cost additional remote fees for delivery if you are in a remote area.
Currently, our products are shipped through DHL, FedEx, SF, and UPS.
DELIVERY TIME1. Once the goods are shipped, estimated delivery time depends on the shipping methods you chose: FedEx International, 5-7 business days.
2. For in-stock parts, orders normally could be shipped out within 1-2days.
HI5735KCB Relevant information
The following parts are popular search parts in Integrated Circuits (ICs).
AIChipLink – Your Trusted Electronic Components Distributor
12.28 M
Listed Part Number3,000+
Leading Manufacturers4.9 M
In-stock SKU15,000+
Warehouse Area(㎡)






.png&w=256&q=75)

